服务热线
首页>>新闻资讯>>法规标准
欧盟更新了玩具安全指令2009/48/EC
- 作者: 皓测检测
- 发布时间: 2023-04-21
- 访问量:444
欧盟更新了玩具安全指令2009/48/EC
- 作者: 皓测检测
- 发布时间: 2023-04-21
- 访问量:444
2023年4月5日,欧盟(EU)在其官方公报上发布了执行决议(EU) 2023/740,更新了欧盟玩具安全指令2009/48/EC的协调标准清单。该决议((EU) 2023/740)将取代2021年11月份欧盟在其官方公报上发布的(EU) 2021/1992决议,并在发布之日起正式生效。
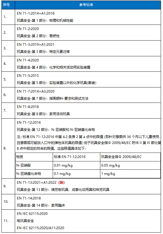
此次更新涉及玩具安全标准EN 71-13,新的协调标准清单如下:

2009/48/EC是欧盟的玩具法规,被称为“史上最严格的玩具标准”规定了玩具的机械物理性能、燃烧性能、化学性能、放射性能、电动安全性能等要求,这些要求的相关协调标准会在欧盟官方公报上实时更新。产品只有满足了这些协调标准才会被假定满足2009/48/EC能进入欧盟市场流通。
下一篇:IEC更新了2项电磁兼容标准
下一篇:IEC更新了2项电磁兼容标准
相关新闻
快递包装强制性标准6月1日实施
[ 2024-06-03 ]
PFHxA类物质将被纳入欧洲REACH法
[ 2024-03-18 ]
【资讯】欧盟发布食品接触材料的双酚A禁令
[ 2024-02-29 ]
欧盟提议将五项SVHC物质列入REACH
[ 2024-02-27 ]
欧盟REACH新增高度关注物质候选清单
[ 2024-01-23 ]
欧盟RoHS指令附录III新增豁免条款
[ 2024-01-20 ]
美国EPA新规强化管制化学品PFAS
[ 2023-11-14 ]
澳大利发布了新的玩具强制安全标准
[ 2023-09-12 ]
IEC 62368-1:2023第4版主
[ 2023-09-12 ]
英国更新玩具安全法规EN 71-13标准
[ 2023-08-31 ]
备案号:粤ICP备2022144790号
Copyright © 2022-2023 深圳市皓测检测技术有限公司 版权所有